科迈化工股份有限公司
  • 首页
  • 走进科迈
  • 产品中心
  • 研发创新
  • 新闻中心
  • 可持续发展
  • 联系我们
CN EN
科迈化工股份有限公司
走进科迈
企业概况 海内外机构 品牌文化 发展历程 企业荣誉
产品中心
硫化体系 防老体系 加工助剂 功能助剂 中间体 黏合体系助剂
研发创新
创新战略 研发平台 研发成果 产品标准化
新闻中心
企业新闻 公告通知
可持续发展
HSE 低碳行动 可持续发展报告
联系我们
联系方式 在线留言
首页 / 公告通知 / 文章详情

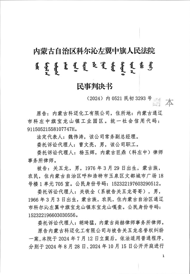
关于内蒙科迈名誉权诉讼胜诉的一审判决

公告通知 2025.05.28

image.png

image.png

image.png

image.png

image.png

image.png

image.png

image.png

image.png

image.png

image.png


上一篇 关于内蒙科迈名誉权诉讼胜诉的终审判决
下一篇 防老剂6PPD产品碳足迹核查声明书

相关新闻

  • 内蒙古科迈化工有限公司 2025年土壤和地下水监测报告
    公告通知 2025.12.31
  • 内蒙古科迈化工有限公司 土壤与地下水自行监测方案
    公告通知 2025.12.31
  • 防老剂6PPD产品碳足迹核查声明书
    公告通知 2025.06.27
  • 关于内蒙科迈名誉权诉讼胜诉的终审判决
    公告通知 2025.05.28
  • 关于内蒙科迈名誉权诉讼胜诉的一审判决
    公告通知 2025.05.28
科迈化工股份有限公司

商业道德方针: 遵守法律法规 秉持行业操守
严反商业贿赂 倡导公平竞争 树立诚信经营

我们诚邀客户、合作伙伴及社会各界通过举报监督我们的商业行为,对任何违反道德方针的线索,我们将严格保密并及时核查处理,以实际行动维护公平透明的商业环境,持续践行社会责任。

举报电话/微信/短信:15802288755

举报邮箱:15802288755@139.COM

走进科迈

  • 企业概况
  • 海内外机构
  • 品牌文化
  • 发展历程
  • 企业荣誉

产品中心

  • 硫化体系
  • 防老体系
  • 加工助剂
  • 功能助剂
  • 中间体
  • 黏合体系助剂

研发创新

  • 创新战略
  • 研发平台
  • 研发成果
  • 产品标准化

新闻中心

  • 企业新闻
  • 公告通知

可持续发展

  • HSE
  • 低碳行动
  • 可持续发展报告

联系我们

  • 联系方式
  • 在线留言
技术支持:联才科技
返回顶部